Accessibility Copilot for Healthcare Education


2026

AI

UX

An AI Accessibility Assistant designed to support rapid checks of digital content, providing actionable suggestions and explains why issues matter for accessibility.

Role: Product Designer
Context: Internal healthcare education tools with data control, restricted environment, limited AI license

User: Internal healthcare educators creating training materials

Overview

Accessibility is critical in healthcare, where users have diverse language, cultural, visual, and cognitive needs.

In practice, accessibility is often inconsistently applied across design and development workflows.

Through industry webinars and discussions with healthcare staff, I observed a clear gap: teams understand accessibility is important, but it is not operationalised.

The challenge is balancing speed and accessibility. Teams must move quickly, yet accessibility requires time, expertise, and consistency.

To address this, I designed an AI copilot to support non-experts in identifying accessibility issues early, providing actionable guidance, and building awareness.

Problem

Healthcare teams lack a fast, practical way to perform baseline accessibility checks during design and development.

  • Team lacked accessibility expertise

  • Many existing tools could not be used internally (IT/security restrictions)

  • Manual checking was time-consuming and error-prone

  • Risk of over-reliance on AI could have consequences for patient-facing content

  • Mixed technical literacy of users

Opportunity

Design a lightweight AI workflow that:

  • Works within existing approved ecosystem tools and links (SharePoint, OneDrive, URLs)

  • Supports multiple content types (images, 2D designs, websites, text)

  • Provides structured, actionable output

  • Builds trust and educates users

  • Works within limited AI licensing and internal security constraints

  • Suitable for users range from highly technical to non-technical

Design process

#My role

I initiated and designed this as a self-driven project.

Responsibilities:

  • Translating accessibility guidelines into actionable outputs

  • Designing a structured AI-assisted review workflow

  • Prototyping using limited-access enterprise AI tools (Microsoft Copilot)

#Designing Within AI Capability Constraints

Understanding the capabilities and limitations of the available AI tool was critical. I aligned these constraints with the most common content formats used in healthcare design and development workflows.

Due to the limitations of a basic Copilot license, the system supports:

  • Images

  • 2D design outputs

  • Simple websites

  • Text

  • Links via SharePoint and OneDrive

Tradeoff:
I intentionally limited the scope to ensure reliable and interpretable outputs, rather than overextending into unsupported formats that could reduce accuracy and user trust.


#Key Design Decisions

This workflow helps non-experts engage with accessibility early in the process, without replacing expert audits.

#1 Designing for AI Limitations and Trust

Copilot, Not Autopilot

A key design principle was to avoid over-reliance on AI outputs, especially in a healthcare setting. We chose not to auto-fix accessibility issues because incorrect fixes in healthcare content could introduce risk.

Instead, the copilot:

  • Provides guidance, not enforcement

  • Explains why issues matter

  • Encourages human validation

#2 Structured Output with Risk & Confidence

  • Risk: Low / Moderate / High / Critical

    Accessibility Risk Level indicates how likely an issue is to impact users’ ability to access or understand the content. It helps prioritise fixes, with higher-risk issues representing more significant barriers that should be addressed first.

  • AI Confidence (Reliability Indicator): High / Medium / Low

    Confidence levels indicate how strongly the AI predicts an issue, based on the provided content. They are not a measure of compliance and should always be verified by the user.

#3 Edge Case Handling

  • Unsupported formats (PDFs/videos) → clear fallback messaging

  • Multiple inputs → separate scores, recommendations, and confidence for each

Rationale: Ensures the copilot is trustworthy and usable under real-world conditions, while keeping outputs actionable and safe.

#4 Prompt-as-UX Design

  • The agent is built using modular prompt structures based on Microsoft Copilot capabilities.

    Key iterations included:

    • Reusable prompt templates → reduce cognitive load

    • Structured formatting → improve readability and consistency

    • Multi-input handling → support realistic user behavior

    Insight:
    Prompt design becomes a form of interaction design in constrained AI systems.

#5 Educational Layer

  • Outputs explain why an issue matters

  • Includes actionable improvements

  • Provides learning resources (NHS/UK Gov/WCAG)

#6 guided Task Entry Points

Instead of a blank interface, I designed structured starting points:

  • Review my image

  • Review my website

  • Review my Text readability & clarity

  • Review 2D design content

  • What is Accessibility

  • Accessibility Resource

Rationale:

  • Helps users understand what the tool can do

  • Reduces cognitive load for non-experts

  • Aligns with common healthcare content workflows

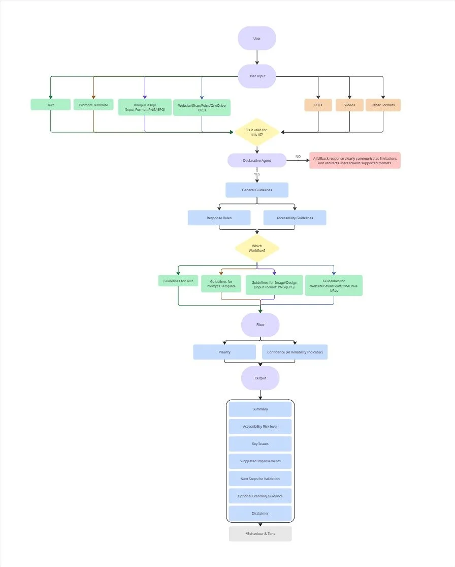
A multi‑stage workflow diagram showing how user input is processed through an AI accessibility review system, including input type selection, guideline application, specialist tool pathways, filtering, and final output generation.

#Prompt Structure Design

Based on Microsoft official document, I built the declarative agent from scratch using those modular in the Instructions section.

*Full integration would increase efficiency, but licensing restrictions and IT policies prevented automatic access.

Rationale:
Accessibility tools often overwhelm users. This design focuses on progress over perfection, enabling early-stage adoption.

Edge Case & Risk Management

Scenario: Users provide unsupported formats (e.g., PDFs, videos)

Design Response:
A fallback response clearly communicates limitations and redirects users toward supported formats.

Why this matters:
Instead of failing silently, the system preserves user trust and clarity of expectation.

#1 Edge case: Unsupported Inputs

Edge Case One

Scenario: Users upload multiple images simultaneously

Challenge: AI responses may blur attribution between inputs

Design Solution: Structured output with clearly separated:

  • Scores per input

  • Recommendations per input

Current status: still refining, but ensures results are actionable and understandable, which can improves traceability and usability of results

#2 Edge case: Multiple Inputs & Output Attribution

Edge Case Two

#3 Failure Mode Consideration: Ambiguity & AI Confidence

AI-generated feedback may be incomplete or context-dependent.

Design Approach:

  • Include disclaimers to clarify scope

  • Frame outputs as recommendations, not definitive judgments

  • Encourage expert review for compliance validation

Rationale:
In healthcare, misplaced trust in AI can have real consequences, making transparency critical.

Outcome

  • Reduced cognitive load and time for early accessibility review

  • Increased consistency across content types

  • Improved awareness of accessibility principles among non-expert users

  • System prioritises safety, trust, and human oversight

It is currently being tested and used in the design and development process of in-house healthcare education.

Reflection

  • Designing under constraints (limited AI, internal-only use) highlighted the importance of prompt design as UX

  • Risk-awareness and trust-building are critical in healthcare AI products

  • Early-stage tools can educate while still being actionable and safe